Skip navigation

Pardee Logo International Futures at the Pardee Center

International Futures Help System

Cars and Trucks

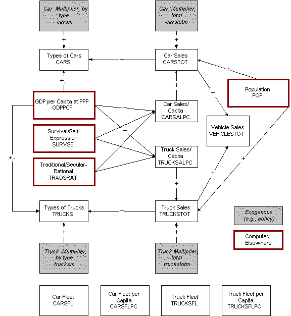
As the equations elaborate, there are two general approaches and four specific options for determining the annual demand of countries/regions for cars and trucks and therefore the annual new sales of those vehicles.

GDP per capita at purchasing power parity is the primary driver of sales per capita in three of those options (in one case total GDP drives total sales, see Approach 2). Values of the indices for survival/self-expression and traditional/secular-rational values may join GDP per capita in determining the annual per capita sales of total cars and trucks.

Given per capita sales and population it is easy to compute total annual car and truck sales. Functions that indicate whether individual types of cars or trucks are "inferior" or "superior" goods, that is whether then decrease or increase with incomes, then determine how total car and truck sales are split across individual categories of cars and trucks.

The following flow is a general representation of the first approach (sales per capita determined by GDP per capita), and the specific formulation depends on the value of the vehicle function switch (vehfuncsw). If the value is 1, GDP/capita alone drives sales per capita. If the value is 3, GDP/capita and values on the traditional/secular-rational dimension drive sales per capita. If the value is 4, GDP/capita and values on the traditional/secular-rational and survival/self-expression dimensions drive sales per capita.

img00120

Future development may focus not just on annual car and truck sales, but on the fleets of each. Variables for fleet size and per capita fleet size are therefore shown above, but not yet used.