International Futures Help System
Energy Flow Charts
Overview
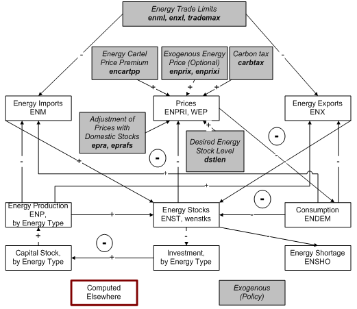
The production growth process in energy is simpler than that in agriculture or the full economic model. Because energy is a very capital-intensive sector, production depends only on capital stocks and changes in the capital-output ratio, which represents technological sophistication and other factors (such as decreasing resource bases) that affect production costs.
The key equilibrating variable is again inventories. It works via investment to control capital stock and therefore production, and via prices to control domestic consumption. Production and consumption, in turn, control trade.
Specifically, as inventories rise, investment falls, restraining capital stock and energy production, and thus holding down inventory growth. As inventories rise, prices fall, thereby increasing domestic consumption, which also holds down inventory growth.
For more, please click on the links below.
- Energy Production Detail
- Energy Capital and Investment Detail
- Energy Demand Detail
- Energy Resources and Reserves Detail
International Futures at the Pardee Center