Skip navigation

Pardee Logo International Futures at the Pardee Center

International Futures Help System

Income Distribution

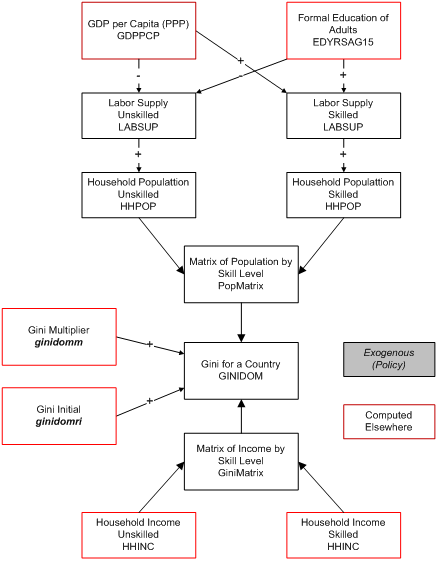
Domestic income distribution is represented by the Gini coefficient. That is calculated with a Lorenz curve that looks at the share of population and income held by the only two subgroups for which we have that information, namely unskilled and skilled households. That part of the calculation is fundamentally mechanical. The complicated part of the specification is the division of the population into unskilled and skilled labor portions and thus households. We have built formulations for that driven by the formal years of education attained by adults and the GDP per capita.

income distribution

Given domestic Gini indices, it is also possible to compute global Gini indices, both treating countries as wholes (GINI) and computing across the world at the household level (GINIFULL).