Skip navigation

Pardee Logo International Futures at the Pardee Center

International Futures Help System

Land Dynamics

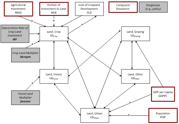
In IFs, land use is divided into 5 categories: cropland, grazing land, forest land, "other" land, and urban or built-up land. Four key dynamics are involved in land use change. First, changes in urban land are driven by changes in average income and population, and draws from all other land types. Second, the investment in cropland development is the primary driver of changes in cropland, but this is also influenced by the cost of developing cropland, the depreciation rate, or maintenance cost, of cropland investment, and a user-controllable multiplier. The costs of developing cropland increase as the amount of cropland increases and, therefore, there is less other land available for conversion. Shifts in cropland are compensated by changes in forest and "other" land. Third, changes in grazing land are a function of average income, with shifts again being compensated by changes in forest and "other" land. Finally, conservation policies can influence the amount of forest land, with any necessary adjustments coming from crop and grazing land.

land dynamics flowchart