Skip navigation

Pardee Logo International Futures at the Pardee Center

International Futures Help System

Specialized Models: Deaths from AIDS and Vehicle Accidents

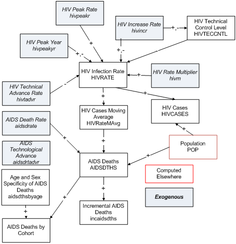
AIDS deaths depend very directly on the number (or stock) of HIV-infected individuals, which depends in turn on the HIV-infection rate (HIVRATE). Data on HIV infection rates were used to compute a basic, country/region-specific rate of HIV infection increase (hivincrate), which the user can alter, as they can exogenous assumptions about the peak year of the epidemic (hivpeakyr) and the infection rate in that year (hivpeakr). If a country is beyond the peak year of the epidemic, control will be bringing the rate down over time (HIVTECCNTL).  The user may also rely upon a country/region-specific multiplier to move rates up or down (hivm).

AIDS flowcharts

There is both a policy and medical effort underway to reduce the growth in infections. An HIV technical advance rate (hivtadvr) represents the success of that in rate of reduction in annual infection growth, and a variable (HIVTECCNTL) shows the cumulative impact of changes past a peak rate and year. Although highly speculative, the user will recognize the long-term importance of such assumptions. 

Turning from the infection rate to the death rate, the user can make changes in the initial AIDS death rate (aidsdrate) to reflect possible progress or lack of it in reducing the deaths from HIV (using aidsdrtadvr).  When the deaths from AIDS are computed, they are used to compute an incremental number of deaths (since some are already in the mortality of the base year); and an exogenous vector spreads them by age and sex.

The computation of deaths from vehicle accidents starts with computing the number of vehicles per capita (VEHICFLPC) as a function of population density and GDP per capita.  That allows computation of the total number of vehicles (VEHICLESTOT).  The function used by IFs to compute the total number of road deaths uses the number of vehicles and the population.

Vehicle flowcharts