Skip navigation

Pardee Logo International Futures at the Pardee Center

International Futures Help System

Household Accounts

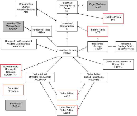
The most important drivers of household income is the size of value added and the share of that accruing to households. That share, divided further into unskilled and skilled households, is initialized with data from the Global Trade and Analysis Project and changes a function driven by GDP per capita. Household income is augmented by flows from government and firms (dividends and interest). Most of household income will be used for consumption, but shares will go back to the government via taxes and to savings.

Once the total of household consumption is known, if is divided across the sectors of IFs using Engel elasticities that recognize changing use of consumption as levels per capital rise.

household accounts