Skip navigation

Pardee Logo International Futures at the Pardee Center

International Futures Help System

Environment Flow Charts

Overview

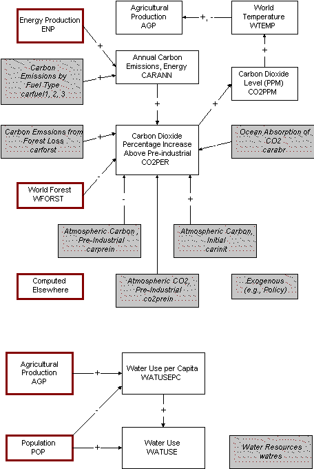
Among the most important elements of the "environmental submodel," which is imbedded in the other portions of the model, is the calculation of atmospheric carbon dioxide levels and global warming.

img00113

For detail, see the equations on Greenhouse Effect and Climate Change.

To look at deforestation, look at the way in which Agricultural Production leads to changing land use.