Skip navigation

Pardee Logo International Futures at the Pardee Center

International Futures Help System

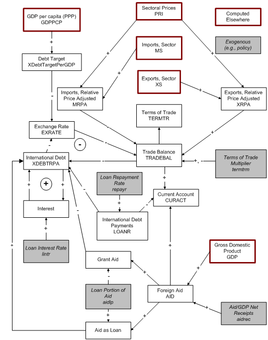
International Finance

The current account depends on international loan repayments and foreign aid flows as well as on the trade balance. The exchange rate floats with the debt level (in turn responsive to the current account balance) and is the key equilibrating variable in two negative feedback loops that work via import demand and export capacity (see description of trade).

international finance