Skip navigation

Pardee Logo International Futures at the Pardee Center

International Futures Help System

Food Demand for Meat and Fish

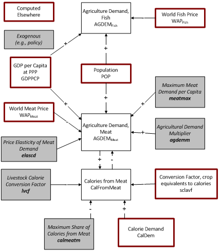
Meat and fish demand are only for food. Fish demand is the simpler.  It is driven by changes in population, GDP per capita, and fish prices (the elasticity of demand for prices is currently hard-coded in the model and should be made a parameter).

The demand for meat also increases with population and GDP per capita, and falls with increasing meat prices. Additionally, it is also subject to a maximum level per capita.  Further it is subject to a constraint that the calories provided by meat cannot exceed an exogenously specified maximum share of total calorie demand; if it does upon first calculation, it is recalculated to be consistent with that share.  Finally, meat demand can be modified with a multiplier.

food demand for meat and fish flowchart