Skip navigation

Pardee Logo International Futures at the Pardee Center

International Futures Help System

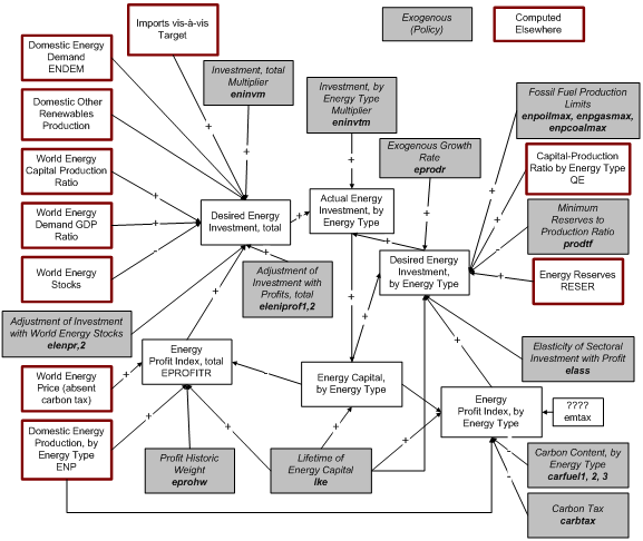
Energy Capital and Investment Detail

The capital stock by energy type decreases with depreciation and grows with investment.  Investment or growth in the capital stock, while affected by numerous factors, is driven heavily by energy profits and stocks (unless the user intervenes with a scenario multiplier), and constrained by the reserves available of each specific energy type and production constraints.  The user can use a direct multiplier on total energy investment, multipliers on energy investment by energy type to influence investment, or specify a desired rate of growth in investment by energy type.

eng 3