Skip navigation

Pardee Logo International Futures at the Pardee Center

International Futures Help System

Agricultural Investment and Capital

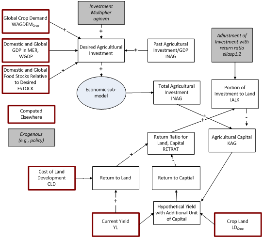
The level of total desired agricultural investment are driven by the rate of past investment as a portion of GDP, changes in global crop demand as a portion of GDP, and global crop stocks relative to desired levels. We have experimented also with tying investment to profit rates in agriculture, thereby linking it also to prices relative to costs. The user can use a multiplier to increase or decrease the desired level of investment.  This desired amount of investment is passed to the economic model, where it must ‘compete’ with demands for investments in other sectors.  The economic model returns a final investment level for use in agriculture. 

Investment in agriculture has two possible targets. The first is capital stock. The second is land. The split between the two destinations is a function of the relative returns to cropland development and agricultural capital, the latter of which is determined by the increased yield that could be expected from an additional unit of agricultural capital.

agricultural investment and capital flowchart